教育部官方网站发布教育部办公厅关于2025—2028学年面向中小学生的全国性竞赛活动名单的公示。
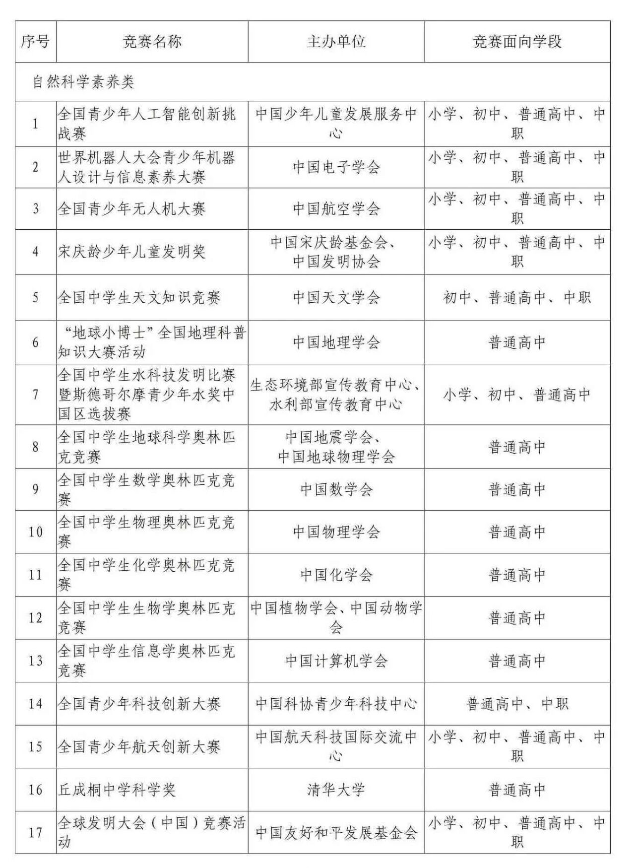
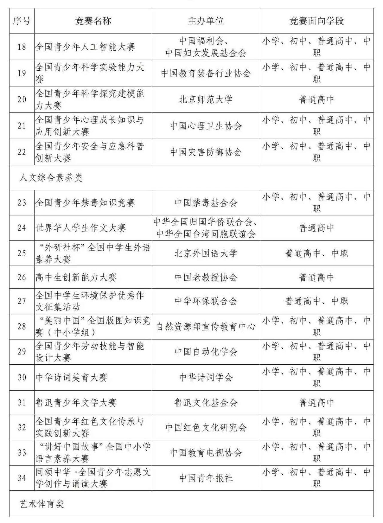
根据《教育部办公厅等四部门关于印发<面向中小学生的全国性竞赛活动管理办法>的通知》精神,由主办单位自主申报,经组织专家进行严格评审把关,拟确定全国青少年人工智能创新挑战赛等47项竞赛为2025—2028学年面向中小学生开展的全国性竞赛活动,举办时间原则上为2025年9月至2028年8月,在此期间每学年举办不得超过1次,累计不超过3次。公示期为2025年9月11日至17日。

2025—2028学年面向中小学生
的全国性竞赛活动名单


