• 2026-02-05

强基还是综评?一文讲透,让你不再纠结!

“孩子成绩不错,该报强基还是冲综评?”

这段时间,几乎每次咨询都会遇到这个问题。家长的犹豫,我们特别理解——两条路都通往好大学,可方向和规则却像是两条并行的轨道,选哪一条,真的需要看清再迈步。

今天,我们不去讲空泛的概念,只为大家划清最关键的一条线:

强基计划,更像是国家战略层面的“特长生”选拔,重在基础学科,培养的是面向未来的长期储备人才;

综合评价,则是高校自主的“优等生”多元评价,更看重你与这所大学的特色、风格是否契合。

看清这个定位差异,就是选择的第一步。




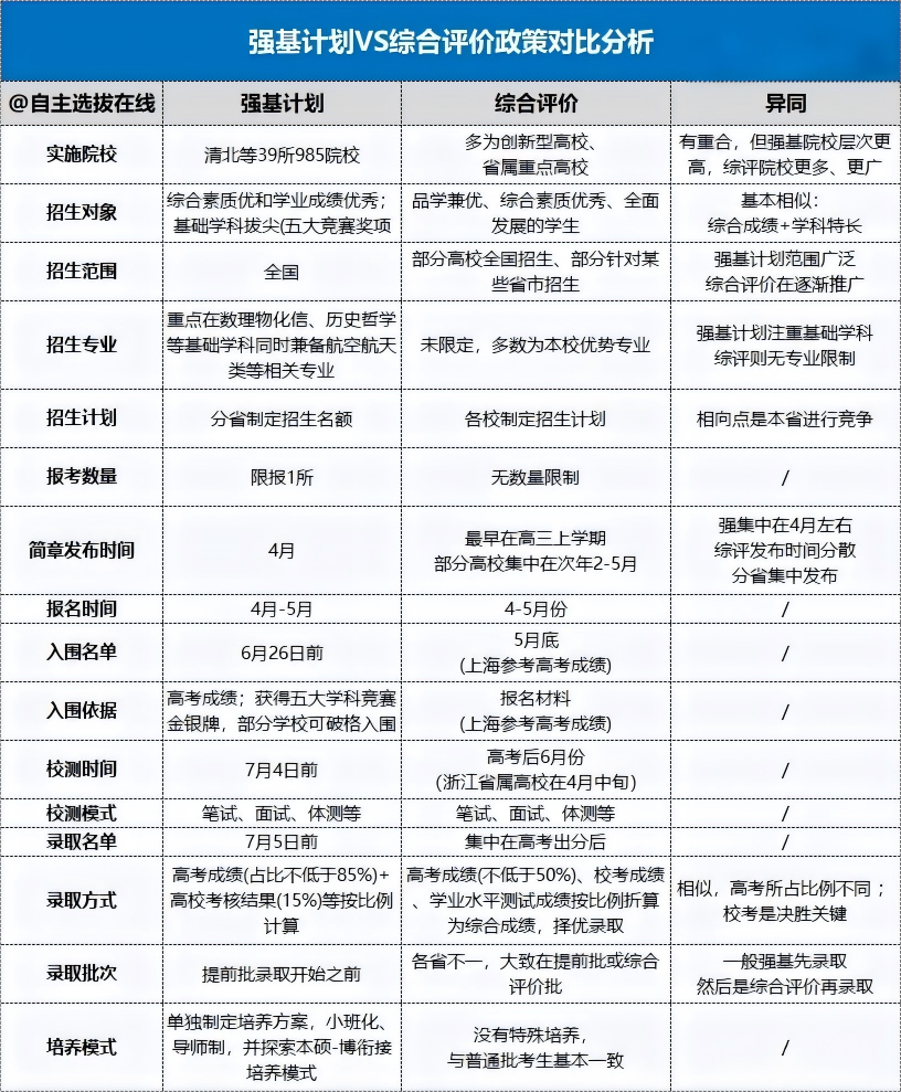
图片
强基计划VS综合评价招生政策


微信图片_2026-02-01_151031_422(1).png


说明:上图根据2025年各高校招生简章信息整理制作,仅供参考,2026年请以各校最新招生政策为准。


通过上面的对比分析,我们可以清晰看出强基综评的异同点。其中一些区别需要格外注意


01
院校层次上的差别


强基计划

“强基计划”立足国家对基础学科拔尖创新人才的战略需要,核心在于选拔和培养有志于服务国家重大战略需求、具备突出潜质的未来人才。

因此,招生院校主要为北京大学、清华大学等39所“双一流”A类高校,这也是当前国内办学层次最高、社会关注最集中的一批重点院校。

从近年录取情况来看,通过强基计划录取的学生,其高考分数通常可比该校同专业普通批次裸分录取线降低5至35分左右,为具备学科特长和发展潜力的学生提供了更具优势的升学通道。



综合评价

“综合评价”招生的院校范围广泛、类型多元。目前全国有近百所高校实施该招生模式,覆盖院校层次较为复杂:

既包括部分985、211重点高校,也涵盖中国科学院大学、南方科技大学等高水平新型研究型大学,同时还有一些省属重点本科及普通本科院校,少数地区甚至包含特色专科院校

从录取分数来看,通过综合评价进入高校,一般可比该校统招批次的录取分数低5至30分不等

其中,省属重点本科高校的降分幅度可能更大,常见在40至50分左右。在个别情况下,优势更为显著:例如2025年,山东师范大学新闻学专业通过综合评价录取的考生,相比高考统招录取线最高降分达75分



02
招生专业上的差别


强基计划

着眼于国家对人才战略需要,重点在数学、物理、历史、哲学古文字等基础学科,同时聚焦高端芯片与软件等关键领域及国家人才紧缺的人文社会科学领域,2025年多所高校又新增了许多交叉学科方向



综合评价

未限定专业,大多是各学校比较好的专业,甚至是王牌专业,也不乏一些普通专业。


03
招生对象上的差别


强基计划

更加注重基础学科拔尖、综合素质优秀的学生,在五大学科竞赛中获得银牌以上奖项还可以破格入围校测(清华、北大等高校破格入围需审核)。



综合评价

招生对象主要有综合成绩优秀类;竞赛奖项类考生;思想品德优秀类,如:省三好学生、优秀干部等;艺术、体育类;具备一定外语水平。


注意:强基综评二者均未要求报考要有竞赛奖项,非竞赛生也可以报考!


04
录取模式上的差别


强基和综评在录取上均采用综合成绩,即高考成绩+校测成绩按一定比例折算后择优录取



强基计划的录取模式

基本为“85:15”模式,即:高考成绩占比85%,校测成绩比15%。



综合评价的录取模式

“85:15”模式(高考成绩占85%、校测成绩占15%)、7:3(高考成绩占70%、校测成绩占30%)、6:3:1(高考成绩占60%、校测成绩占30%、学考成绩占10%)等综合成绩录取比例(各学校占比不同,具体以2026年招生简章为主)。


05
培养方式上的差别


强基计划

强基生入校后会单独编班、单独培养、小班化、导师制,实行本硕博衔接培养对于优秀学生,高校可免试推荐研究生、直博、公派留学、奖学金方面予以优先安排。


本科阶段原则上不得转专业,硕博阶段转段自由度较高,且强基生硕博阶段的专业为学校优势专业,不仅集中在基础学科,还可以选择相关专业的交叉学科,甚至可申请其他学院专业,对于有读研、直博等深造打算的学生非常利好。



综合评价

招生入校后没有特殊的培养模式,是否转专业视各校的规定而定。


注意:强基计划和综合评价的学费和普通专业一样,不过综评有少部分为中外合作办学的高校或专业,学费相对较高。


图片
想报考强基或综评如何择校?


强基和综评可以同时报考,建议符合条件的考生两者兼报。针对不同考生有如下报考策略:


01
针对顶级学霸

对于学习成绩非常优异的考生,且对强基计划招生专业有兴趣的考生,建议综评强基兼报,多一条升学途径进入名校的几率更高。强基计划可报考清北、华东五校等,综合评价可考虑国科大。


02
针对中高层次考生

对于成绩中上等的考生,建议关注针对本省招生的985、211大学及南科大、上科大、北外等同时也可关注华五、人大、北航等同层次或者稍高层次的强基计划院校。


03
针对普通学生

针对普通学生的综合评价院校,目前有山东省属院校、江苏省属院校、浙江省三位一体院校、上海省属院校但只有本省的考生才可以报考。同时还可以考虑同层次北理、哈工大等强基院校


平时成绩在550分以上的考生,也可以尝试报考分数相对低一些的强基计划院校,如西北农林科技大学、兰州大学、西北工业大学等。




理清这两种路径的区别,是为了更好地审视自身。启善建议您与孩子一同思考以下几个关键问题:

  • Ta是否对数学、物理、化学、生物、历史、哲学等基础学科,拥有超越应试的真正热爱与长期坚持的韧劲?

  • Ta的理想是投身科研,成为在某一学科纵深探索的科学家,还是更倾向于在交叉领域或多元行业中成长为具备综合素养的领军人才?

如果您仍在两条路径间难以抉择,或希望基于孩子的具体成绩、学科特长、兴趣方向与生涯倾向,进行更系统的评估与个性化路径设计,启善的强基计划与综合评价专家团队可为您提供一对一深度规划服务。

让我们用专业与经验,帮助您将这道升学的“复杂选择题”,转化为一步步清晰的“未来路径图”。